•  02.05.2020 17:13

FSK modülasyonu, genellikle endüstride kablolu ve kablosuz haberleşmede sık kullanılan sayısal haberleşme yöntemidir. FSK yönteminde data sinyali iki farklı frekanslı sinyale modüle edilir. Data sinyali “1” iken FSK sinyal frekansı F1, data sinyali “0” iken FSK sinyal frekansı F2 olarak isimlenir. Data sinyalinin “1” olduğu zamanki FSK sinyal frekansına, işaret sinyal frekansı, data sinyalinin ”0” olduğu zamanki FSK sinyal frekansına, boşluk sinyal frekansı denir.

Devamını Okuyun
  •  02.05.2020 16:52

Genlik kaydırmalı anahtarlama (ASK) modülasyonu bilgi işaretinin kare, taşıyıcı işaretin sinüsoidal sinyal olduğu modülasyon şeklidir. Bilgi sinyali (Fd) ve taşıyıcı sinyal (Fc) modülatöre uygulanarak çıkışta elde edilen işaret bant geçiren filtreden geçirilir ve filtre çıkışında ASK modülasyonlu işaret elde edilir.

Devamını Okuyun
  •  02.05.2020 16:39

Darbe Genişlik Modülasyonu (PWM), üretilecek olan darbelerin, genişliklerini kontrol ederek, çıkışta üretilmek istenen analog elektriksel değerin veya sinyalin elde edilmesi tekniğidir.

Devamını Okuyun
  •  02.05.2020 16:09

Bilgi sinyalinin genliği ile taşıyıcı sinyalin frekansında meydana getirilen değişimler esas alınarak yapılan modülasyon tipidir. Günümüzde daha sık kullanılan modülasyon çeşidi olmakla birlikte kısaca FM olarak ifade edilir.

Devamını Okuyun
  •  02.05.2020 15:39

Bilgi sinyalinin genliği ile taşıyıcı sinyalin genliğinin değiştirilmesi prensibine dayanan modülasyon tipidir. Elde edilen sinyale “genlik modüleli sinyal” denir. Modülasyon işlemi sırasında bilgi sinyalinde yer alan bütün frekanslar alt ve üst yan bantlar olarak elde edilir. Taşıyıcısı bastırılmış olan modülasyona çift yan bant modülasyon denir.

Devamını Okuyun
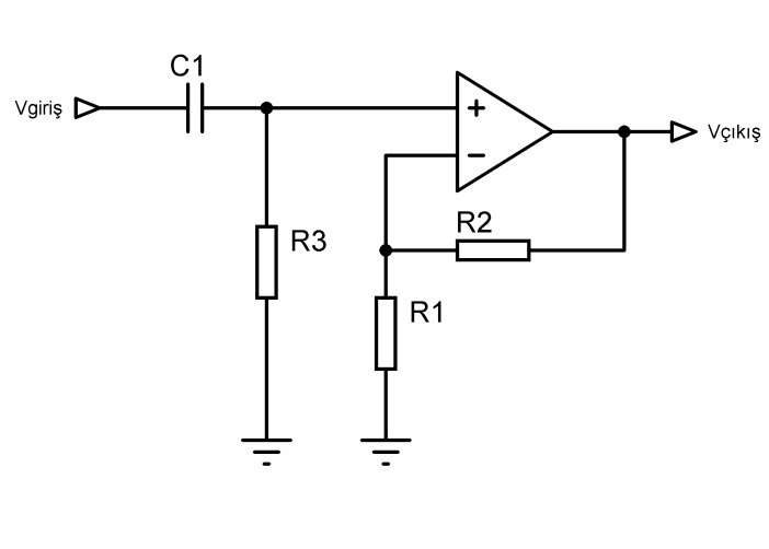
  •  02.05.2020 15:22

Haberleşme Sistemlerinde iletilmek istenilen sinyalin karşı tarafa bozulmadan ve kaliteli bir şekilde gönderilmesi hedeftir. Bu amaçla elektronik filtre devreleri tasarlanmıştır. Yüksek Geçiren Filtre devreleri ayarlanan rezonans frekansının üstünde kalan sinyalleri geçirerek altındaki sinyalleri bastırır.

Devamını Okuyun
  •  02.05.2020 14:54

Haberleşme Sistemlerinde iletilmek istenilen sinyalin karşı tarafa bozulmadan ve kaliteli bir şekilde gönderilmesi hedeftir. Bu amaçla elektronik filtre devreleri tasarlanmıştır. En önemli filtre devrelerinden birisi de Alçak Geçiren Filtre devreleridir. Rezonans frekansının altında kalan sinyalleri geçirerek üstündeki sinyalleri bastırır.

Devamını Okuyun
  •  02.05.2020 14:38

Haberleşme Sistemlerinde osilatör frekans kararlılığı çok önemlidir. Frekans kaymasının büyük ölçüde önüne geçmek için kristal elemanından faydalanılmaktadır.

Devamını Okuyun
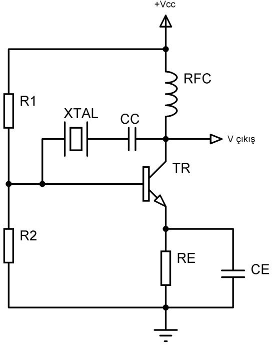
  •  02.05.2020 14:04

Haberleşme sistemlerinde geniş uygulama alanına sahip olan LC osilatörlere bir örnek de Kolpits Osilatörlerdir. Osilasyon frekansını üreten paralel bobin ve kondansatör devresine aynı zamanda Tank devresi de denilmektedir.

Devamını Okuyun
  •  02.05.2020 13:51

Haberleşme Temelleri dersinde osilatör uygulamaları için temel seviyede gerçekleştirilebilecek olan kararlı çalışan bir uygulama devresidir.

Devamını Okuyun
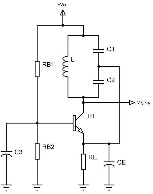
  •  02.05.2020 13:49

Haberleşme Temelleri dersinde osilatör uygulamalarında LC osilatörler geniş uygulama alanına sahiptir. Tank devresi adı da verilen bu yapı haberleşme uygulamalarının hemen hemen her yerinde görmek mümkündür.

Devamını Okuyun
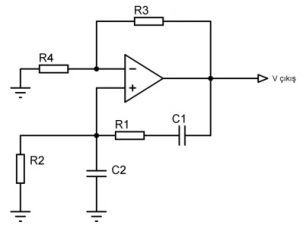
  •  02.05.2020 12:43

Haberleşme Temelleri dersinde osilatör uygulamaları için temel seviye başlangıç olması açısından Wien Köprü Osilatörü tercih edilmiştir.

Devamını Okuyun
BU SİTE İLE KURULMUŞTUR